fa  |  en

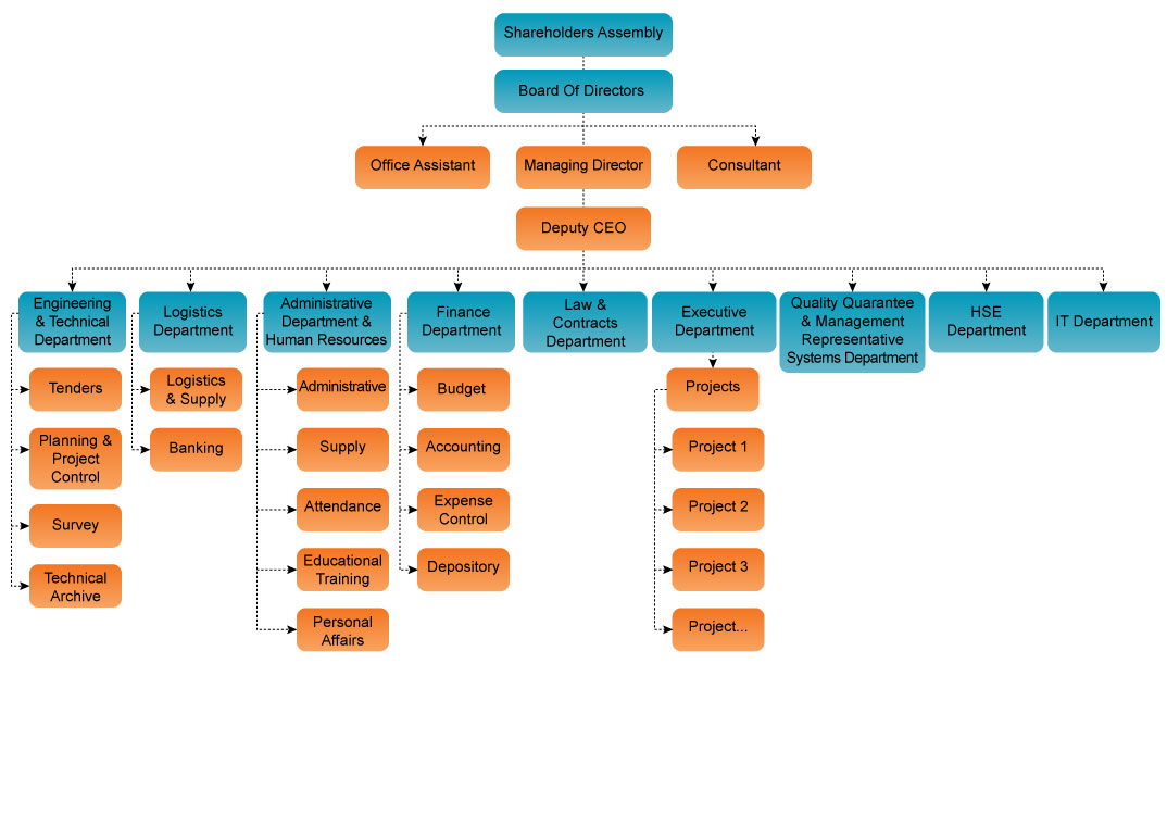
Organization Chart

chart sazmani en

 
 

addressNo.64,Northen Sheikhbahaee Ave, Mollasadra       Ave. Tehran, Iran., P.O.Box :19936-74454

phoneTel.: +(98 21) 88039009  
Fax: +(98 21) 88032585, 88039009
        info@ahabCo.ir
twitter linkedin